
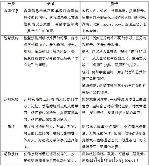
言语信息就是学习者学会陈述事实或观点的能力 。它主要有3个方面的作用,一是掌握言语知识,这是日常生活、社会交往和职业学习中必不可少的内容 。二是学习其他能力类型的先决条件,无论智慧技能的学习,还是认知策略、态度这些类型的学习,都是在言语信息的背景中发生的 。三是思维的工具 。?
个体学会使用符号与外界环境保持接触的能力 , 就是智慧技能 。它回答是“知如何”的问题,其典型形式是规则 。智慧技能是人类习得性能中最重要的一种,也是人们“受教育”的实质意义所在 。智慧技能还可以分为若干个亚类,辨别概念规则问题解决(高级规则) 。每一种智慧技能的学习,都以前面较简单的技能为先决条件 。通过学习迁移,个体便从每一种新习得的智慧技能中增添了智慧的潜能 。?
【加涅的学习结果分类是什么】
加涅又从认识技能中分化出一种特殊的技能,这便是认知策略 。认知策略是学习者用以控制注意、学习、记忆、思考等行为的内在组织技能 。当然 , 认知策略同自我意识发展水平有关 。它并不指向于具体的外部内容,但也不能离开一些具体的知识来加以学习和应用 。因为认知策略“不可能在真空中操练” 。加涅认为,如何促成认知策略的改善,从而使每位学习者“发挥其潜能”,乃是教育面临的挑战之一 。?
在整个学校教育中,个体在游戏和体育活动中学习各种各样的动作技能,以及含有动作技能的工具叫操作程序 。动作技能最显著的特征是可以通过练习而改进 。但这种练习不适用于智慧技能、信息和态度等性能的学习 。?
除了作为行为基础的性能之外,学习还会导致影响个体行为选择的内部状态的建立 。这种学习结果就是态度 。态度的学习和改变对每一种教育计划都非常重要 。态度以多种多样的方式被习得 , 其中最可靠的方式就是模仿 。而行为选择后的成功体验对学习者的态度常常有直接的积极影响 。以上就是加涅的学习结果分类是什么的内容,下面小编又整理了网友对加涅的学习结果分类是什么相关的问题解答,希望可以帮到你 。

加涅的学习结果分类理论顺口溜?加涅的学习结果分类理论的顺口溜:信号学习,刺激一反应学习,连锁学习,言语联结学习,辨别学习,概念学习,规则或原理学习,解决问题学习,无论是任何时候还是任 。
加涅学习结果分类口诀?明确结论是“”,解释原因是因为加涅学习中,对于不同类型的学习结果,有不同的分类方式,了解这些分类口诀可以更好地管理和利用学习成果 。内容延伸可以分为三个 。
加涅的学习结果分类理论属于教育综合知识的哪部分?这个属于心理学的部分,他把结果分为言语信息,智慧技能,认知策略等 。这个属于心理学的部分,他把结果分为言语信息,智慧技能,认知策略等 。
加涅的学习分类?加涅把人类的学习分为八个层次: 一是信号学习 。这是最低级层次的学习 。二是刺激反应学习 。它只涉及一个刺激与一个反应之间的单个联络 。三是连锁学习 。有些连 。
加涅的8层次5分类口诀?一、加涅把学习分成八类: ①信号学习 。②刺激一反应学习 。③连锁学习 。④言语联结学习 。⑤辨别学习 。⑥概念学习 。⑦规则或原理学习 。⑧解决问题学习 。。
信息加工学习理论的两个结构?你好, 在加涅的信息加工模式中,除了信息流程之外,还包括期望事项和执行控制,即所谓的控制结构 。期望事项是只学生期望达到的目标,即学习的动机 。教师的反馈 。
教学目标分类理论?布卢姆受到行为主义和认知心理学的影响,在20世纪50年代,他领导一个委员会对教育目标进行的系统的分类研究后,将教育目标分为认知、情感和动作技能三个领域,并 。
加涅和布卢姆是认知派吗?是认知痕 。布卢姆认为,教学目标可分为三大领域:认知领域、情感领域和技能领域 。其中认知领域内的教学目标可分为六类:知识(Knowlwdge)、领会(Comprehension 。
加涅的信息加工理论的八个阶段记忆口诀?学习过程的八个阶段(学习的角度——每个阶段学生要完成什么任务,老师如何帮助学生学习) (1)动机阶段 把学习者的期望与实际学习活动联系起来,并激起学生学习的 。
加涅对教学过程的分类?加涅将教学过程分为动机阶段、领会阶段、习得阶段、保持阶段、回忆阶段、概括阶段、作业阶段、反馈阶段 。加涅将教学过程分为动机阶段、领会阶段、习得阶段、 。

